如何提起执行异议与执行异议之诉?
「声明」本文系树人律师事务所律师及职员撰写原创文章,同步公开发表在树人律师事务所微信公众号及网站上,
文章著作权属树人律师事务所所有,在其他平台或媒体发布、转载需经树人律师事务所许可。
取得许可在文末扫码关注“树人律师”进行联系。
目前,“执行难”是司法实践中普遍存在的问题,当法院的执行行为违反法律规定或出现将案外人的财产作为被执行人财产进而实施查封、扣押、冻结等措施时,将会导致申请执行人或案外人权益的受到难以弥补的损害。本文旨在通过梳理执行异议以及执行异议之诉的相关制度,为当事人、案外人选择适当程序提供参考,帮助其维护自身合法权益。
执行异议
依据《中华人民共和国民事诉讼法》(以下简称《民事诉讼法》)及相关司法解释的规定,执行异议指当事人、案外人认为法院的执行行为违法或法院实施的执行措施侵害自身权益,从而提出书面意见,请求法院进行审查处理。具体分为执行行为异议和执行标的异议两类。
一、执行行为异议
1.可以提起异议的执行行为
《最高人民法院关于人民法院办理执行异议和复议案件若干问题的规定》(以下简称《执行异议和复议案件的规定》)第七条规定:“当事人、利害关系人认为执行过程中或者执行保全、先予执行裁定过程中的下列行为违法提出异议的,人民法院应当依照民事诉讼法第二百二十五条规定进行审查:(一)查封、扣押、冻结、拍卖、变卖、以物抵债、暂缓执行、中止执行、终结执行等执行措施;(二)执行的期间、顺序等应当遵守的法定程序;(三)人民法院作出的侵害当事人、利害关系人合法权益的其他行为。被执行人以债权消灭、丧失强制执行效力等执行依据生效之后的实体事由提出排除执行异议的,人民法院应当参照民事诉讼法第二百二十五条规定进行审查。除本规定第十九条规定的情形外,被执行人以执行依据生效之前的实体事由提出排除执行异议的,人民法院应当告知其依法申请再审或者通过其他程序解决。”
由此可见,当事人、利害关系人可以提起异议的行为仅限于执行程序中的程序性事项,并不涉及执行标的权属以及执行依据的效力问题。
2.执行行为异议的具体流程
《民事诉讼法》第二百二十五条规定:“当事人、利害关系人认为执行行为违反法律规定的,可以向负责执行的人民法院提出书面异议。当事人、利害关系人提出书面异议的,人民法院应当自收到书面异议之日起十五日内审查,理由成立的,裁定撤销或者改正;理由不成立的,裁定驳回。当事人、利害关系人对裁定不服的,可以自裁定送达之日起十日内向上一级人民法院申请复议。”

律师提示:
(1)当事人、利害关系人提出执行异议时应当注意提出的形式和主体。即以书面形式向负责执行的法院提出;
(2)当事人、利害关系人不服执行法院做出的裁定,申请复议时,应当在有效的期间(裁定送达之日起10日)内向上一级人民法院提出。
二、执行标的异议
执行标的异议指法院对作为执行标的的财产实施查封、冻结、扣押等具体措施,因执行标的的权益主体可能与公示登记的主体不一致等情形,继续执行或将影响案外人权益,进而案外人针对执行标的提出异议的制度。
1.执行标的异议的具体流程
《民事诉讼法》第二百二十七条规定:“执行过程中,案外人对执行标的提出书面异议的,人民法院应当自收到书面异议之日起十五日内审查,理由成立的,裁定中止对该标的的执行;理由不成立的,裁定驳回。案外人、当事人对裁定不服,认为原判决、裁定错误的,依照审判监督程序办理;与原判决、裁定无关的,可以自裁定送达之日起十五日内向人民法院提起诉讼。”

案外人提起执行标的的异议,应当严格采用法律规定的形式、向特定主体提出。此外案外人、当事人对法院针对执行标的做出的中止执行或驳回裁定不服时,还将产生审判监督与执行异议之诉两种程序的选择问题,且法律明确规定只能选择一种程序救济自身权益。具体分为:认为 “原判决、裁定错误的”案外人可提起审判监督程序维护自身权益;认为“与原判决、裁定无关的”则案外人或当事人可另行提起诉讼解决对执行标的的权属争议。
2.执行标的异议的程序选择问题
若案外人、当事人对法院针对执行标的异议作出的裁定不服时,依据《民事诉讼法》第二百二十七条规定,案外人、当事人需要在审判监督程序与另行提起诉讼当中选择一种程序作为对执行标的异议裁定的救济程序。程序选择的理由如下:
第一类,执行标的已经在作为执行依据的生效法律文书中明确,此种情形下,可认为执行标的的权属已经过确认。此时,若案外人提出执行标的异议主张对执行标的物享有实体权利,则意味着作为执行依据的生效法律文书对于执行标的权属的确认可能存在错误。此时,需要暂时停止执行,启动审判监督程序对作为执行依据的生效法律文书当中的错误进行纠正,之后方可继续执行程序,避免案外人的合法权益收到损害。
第二类,执行标的未在作为执行依据的生效法律文书中明确的,而是在执行程序中由法院查明属于被执行人的财产,从而将其作为执行标的予以执行。此时案外人提出对该执行标的享有实体权利,因作为执行依据的生效法律文书未提及该执行标的,此时即属于“与原判决、裁定无关”的情形,案外人应当另行提起诉讼,由法院对执行标的的权属问题进行解决。
律师提示:
(1)审判监督程序、执行异议之诉提起的期间及受理法院各有不同,需要严格区分两者的适用情形,以维护自身合法权益。案外人启动审判监督程序的,应当在执行异议裁定送达之日起六个月内,向作出原判决、裁定、调解书的人民法院提出;当事人、案外人申请执行异议之诉的应当自执行异议裁定送达之日起十五日内向执行法院提出。
(2)案外人只能选择申请再审或提起执行异议之诉中的一种程序,《最高人民法院关于适用《中华人民共和国民事诉讼法》的解释》(以下简称《民诉法解释》)对案外人申请再审及提起执行异议之诉规定了不同的条件。因此,在程序选择时还应当结合法律规定及实际情况,选择对维护自身权益最为有利的程序。
执行异议之诉
当事人、利害关系人提出的执行异议,本质上均是在对执行程序中的程序性事项提出的意见,并不会直接影响执行标的权利归属。若当事人、案外人在执行程序中对执行标的的权利归属产生争议,因无法在执行程序中得到解决,此时需要提起新的诉讼,由法院对执行标的的权利归属进行实体审判。因此,执行异议之诉本质上仍属于诉讼程序。根据《民事案件案由规定》执行异议之诉分为执行异议之诉(包括案外人执行异议和申请执行人执行异议)、追加变更被执行人异议之诉、执行分配方案异议之诉3类。
一、执行异议之诉
1.执行异议之诉的流程
依据《民事诉讼法》第二百二十七条的规定:“案外人、当事人对于人民法院做出的执行标的异议的裁定不服,认为与原判决、裁定无关的,可以自裁定送达之日起十五日内向人民法院提起诉讼。”这里的“诉讼”便是指“执行异议之诉”,根据起诉主体的不同,可分为案外人执行异议和申请执行人执行异议。

2.案外人承担的举证责任及证明方向
《民诉法解释》第三百一十一条规定:“案外人或者申请执行人提起执行异议之诉的,案外人应当就其对执行标的享有足以排除强制执行的民事权益承担举证证明责任。”依据该法律规定无论是案外人提起的执行异议之诉亦或是申请执行人提起的执行异议之诉,均由案外人承担举证责任。这一点与民法谁主张谁举证的实质精神是一致的。由案外人提供证据证明其对执行标享有的实体权利,以及该实体权利能否排除强制执行,更有利于保护当事人及案外人的合法权益。
《执行异议和复议案件的规定》第二十五条规定:“对案外人的异议,人民法院应当按照下列标准判断其是否系权利人:
(一)已登记的不动产,按照不动产登记簿判断;未登记的建筑物、构筑物及其附属设施,按照土地使用权登记簿、建设工程规划许可、施工许可等相关证据判断;
(二)已登记的机动车、船舶、航空器等特定动产,按照相关管理部门的登记判断;未登记的特定动产和其他动产,按照实际占有情况判断;
(三)银行存款和存管在金融机构的有价证券,按照金融机构和登记结算机构登记的账户名称判断;有价证券由具备合法经营资质的托管机构名义持有的,按照该机构登记的实际出资人账户名称判断;
(四)股权按照工商行政管理机关的登记和企业信用信息公示系统公示的信息判断;
(五)其他财产和权利,有登记的,按照登记机构的登记判断;无登记的,按照合同等证明财产权属或者权利人的证据判断。案外人依据另案生效法律文书提出排除执行异议,该法律文书认定的执行标的权利人与依照前款规定得出的判断不一致的,依照本规定第二十六条规定处理。”同时该规定第二十六条至三十一条罗列了案外人对执行标的享有足以排除执行的各类具体情形。
因此,执行异议之诉中案外人应当紧扣自身对执行标的是否享有足以排除强制执行的权利这个点搜集、整理证据,最终实现保护自身合法权益、排除强制执行的目标。
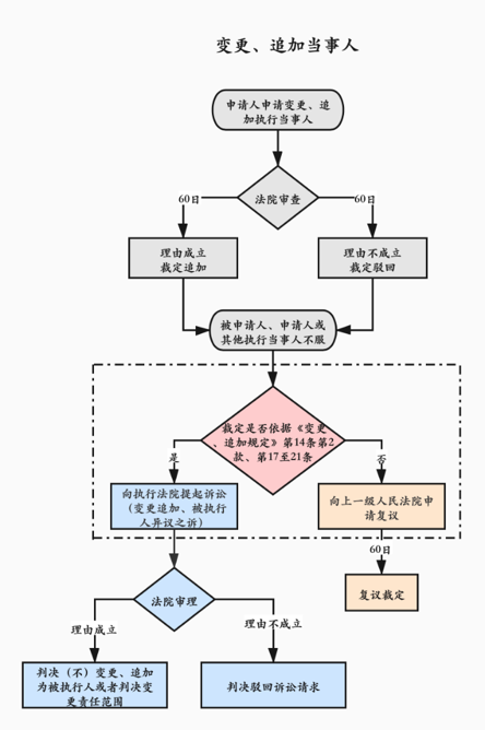
二、变更、追加被执行人异议之诉
执行程序中,因申请人或被申请人(自然人)死亡或终止、分立(法人),债权转让、被执行人无可供执行的财产但存在其他依法应当承担责任的当事人等事由,不可避免的会出现申请变更、追加当事人的情况。
根据《最高人民法院关于民事执行中变更、追加当事人若干问题的规定》(以下简称《变更、追加规定》)第三十条:“被申请人、申请人或其他执行当事人对执行法院作出的变更、追加裁定或驳回申请裁定不服的,可以自裁定书送达之日起十日内向上一级人民法院申请复议,但依据本规定第三十二条的规定应当提起诉讼的除外”,及第三十二条“被申请人或申请人对执行法院依据本规定第十四条第二款、第十七条至第二十一条规定作出的变更、追加裁定或驳回申请裁定不服的,可以自裁定书送达之日起十五日内,向执行法院提起执行异议之诉。被申请人提起执行异议之诉的,以申请人为被告。申请人提起执行异议之诉的,以被申请人为被告”之规定,对执行法院依据《变更、追加规定》第十四条第二款或第十七条至第二十一条规定作出的变更、追加裁定或驳回申请裁定,当事人才可以向执行法院提起变更、追加被执行人异议之诉,否则只能向上一级人民法院申请复议。
1.起诉流程

2.适用范围
《变更、追加规定》第三十二条对于可以提起变更、追加被执行人异议之诉的范围做了明确的限制,即仅限于该规定第十四条第二款、第十七条至第二十一条规定的情形,目的在于维护执行依据的执行力,避免将法律文书所载当事人之外的主体轻易变更、追加为被执行人。
根据《变更、追加规定》第十四条第二款、第十七条至第二十一条规定,变更、追加被执行人异议之诉的具体范围分为以下3大类情形:
第一类为第十四条第二款规定的申请变更、追加有限合伙企业的合伙人为被执行人;
第二大类为第十七条规定的申请变更、追加未缴纳或未足额出自的股东、出资人、发起人为被执行人;第十八条规定的申请变更、追加抽逃出资的股东、出资人为被执行人;第十九条规定的申请变更、追加未依法履行出资义务即转让股权的原股东或发起人为被执行人;第二十条规定的申请变更、追加一人公司财产混同的股东为被执行人;第三类为第二十一条规定的申请、追加未履行清算义务的股东、董事为被执行人的情形。
本质上追加变更被执行人异议之诉的第2大类所列的4种情形均属于《公司法》中的公司人格否认制度。将公司人格否认制度应用到执行程序,其目的在于当出现公司股东滥用公司法人独立地位和股东有限责任逃避债务,严重损害债权人利益的情形时,债权人可以突破公司的法人资格请求滥用公司人格的股东对公司债务承担连带责任,以实现自身债权。
不论是解决程序性问题的执行异议亦或是旨在化解执行程序引发的案外人、当事人之间实体权益纠纷的执行异议之诉,本质上都是为了节约司法资源、提高执行效率以尽早兑现当事人的胜诉权益。两类制度均有各自的适用条件及流程,因此,当事人及案外人熟悉两类制度的适用条件及流程,才能避免出现因制度适用不当,使得自身权益得不到保护的尴尬局面。同时因两类制度之间存在存在复杂的交叉适用关系,律师建议,在出现相关情况时,及时聘请专业人员代为处理,以实现自身权益最大化。
