尾矿开发的新思路
「声明」本文系树人律师事务所律师及职员撰写原创文章,同步公开发表在树人律师事务所微信公众号及网站上,
文章著作权属树人律师事务所所有,在其他平台或媒体发布、转载需经树人律师事务所许可。
取得许可在文末扫码关注“树人律师”进行联系。
矿产资源是人类生活必不可缺的重要元素,中国有色金属的年产量居于世界前列,然而尾矿堆存数量逐渐递增,尤其在过去技术水平较低的情况下,矿产资源回收率低,极大地浪费了资源。提高尾矿资源的综合利用,是实现绿色矿山的重要环节。
利用尾矿可以省去勘查、开采环节,对企业来说极大降低资源开发风险,节约成本。尾矿资源的综合利用,有利于缓解企业矿产资源的紧缺,促进经济效益。并且,还能减轻矿山企业因为建设尾矿库堆存尾矿的经济压力,甚至杜绝尾矿堆存带来的安全隐患。
那么国家出台了怎样的税收政策来鼓励企业对尾矿综合利用呢?
国家关于尾矿利用的税收优惠政策
2019年8月26日全国人民代表大会常务委员会通过了《中华人民共和国资源税法》(以下简称《资源税法》),该法授权各省、自治区、直辖市人民政府在规定的税率幅度内提出具体税目适用税率、计征方式和减征免征优惠政策。
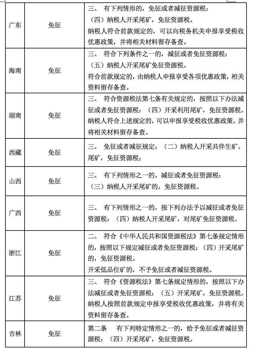
根据《资源税法》第七条第二款规定:“有下列情形之一的,省、自治区、直辖市可以决定免征或者减征资源税:(二)纳税人开采共伴生矿、低品位矿、尾矿。”
下面是笔者通过网络检索,总结的部分省份尾矿资源税优惠政策:


尾矿开发需要注意的问题
尾矿利用有如上优惠政策,但在尾矿开发过程中仍需要注意潜在的风险。例如在尾矿里采矿,是否需要办理采矿许可证呢?
《中华人民共和国民法典》第二百四十七条规定,矿藏、水流、海域属于国家所有。《中华人民共和国矿产资源法》第三条规定:矿产资源属于国家所有…勘查、开采矿产资源,必须依法分别申请、经批准取得探矿权、采矿权,并办理登记”。
由此可知,矿产资源属于国家,矿产资源的勘查和开采均需依法取得行政许可。故尾矿中的矿藏应认定为矿产资源,属于国家所有。开采尾矿应当依照矿产资源管理有关法律、法规规定取得行政许可,即应当依法办理采矿许可证。如果主体不具备相应资质,擅自开采尾矿,则构成非法采矿。
尾矿开发存在一定的风险,只要矿业企业依法合规办理相应登记,获得相应审批手续,则可以合法开发利用尾矿,实现经济效益。
